bat365在线官方网站

e江南登陆 内网登录 English
  • 首页
  • bat365在线官方网站
    • 学院简介
    • 学科进程
    • 历任领导
    • 学院领导
    • 党政管理
  • 师资队伍
    • 教授
    • 副教授
    • 客座教授
  • 科学研究
    • 科研概况
    • 基地平台
    • 科研团队
  • 招生就业
    • 招生信息
    • 就业信息
  • 教育教学
    • 本科生教学
    • 研究生教学
    • 教学实习基地
    • 国家级教学成果奖申报(本科)
    • 国家级教学成果奖申报(研究生)
  • 国际交流
    • 交流简介
    • 中外合作办学项目
    • 交流项目
    • 交流动态
  • 社会资源
    • 董事会
    • 培训
  • 党建工作
    • 工作动态
    • 关工委动态
    • 教工支部
    • 理论学习
    • 先锋之歌
    • 中央部署
    • 主题教育
  • 学生天地
    • 新闻动态
    • 通知公告
    • 科创竞赛

我院钱和教授获评首批“全国教材建设先进个人”

  来源:       发布日期 :2021-10-13    最后更新 :2021-10-13    浏览次数:

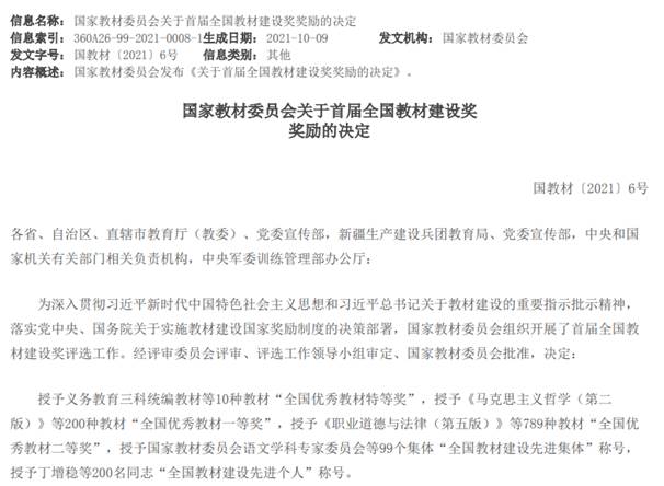
近日,教育部发布《国家教材委员会关于首届全国教材建设奖奖励的决定》(国教材〔2021〕6号),我院钱和教授获评首批“全国教材建设先进个人”。

钱和教授热爱本科教育教学工作,从教以来累计出版教材/书籍14部,其中主编教材4部、副主编教材2部;曾获国家精品视频课1项,优秀教材、优秀出版物等4项荣誉,为教材建设做出了重要贡献。尤其是在疫情期间“线上教学课不停、线下编书笔不辍”,完成主编教材2部;在更新的教材《食品质量控制与管理》中融合课程思政,通过食品质量的案例,使学生牢记争做“食品质量人”的使命感和责任感。

全国教材建设奖是教材领域的最高奖,分设“全国优秀教材”、“全国教材建设先进集体”和“全国教材建设先进个人”三个奖项,每四年评选一次,是检阅、展示教材建设服务党和国家人才培养成果,增强教材工作者荣誉感、责任感,推动构建中国特色、世界水平教材体系的一项重大制度。学院将以此次全国教材建设奖评选为契机,以获奖者为榜样,牢记为党育人、为国育才的初心使命,坚持正确政治方向,继承优良传统,推进改革创新,用心打造更多彰显学科特色、体现学科前沿、适应时代需要、培根铸魂、启智增慧的精品教材,为加快推进教育现代化、建设教育强国、培养担当民族复兴大任的时代新人作出新的更大贡献!





上一篇 > 食品学院举行“薪火”计划之2021年青年教师培训班第二讲

下一篇 > “奏食代强音,铸江南荣光”——记食品学院2021年迎新工作


地址:bat·365(在线)中国官方网站-登录入口 邮编:214122

联系电话:0510-85329081 服务邮箱:foodsci@jiangnan.edu.cn

技术支持:信息化建设管理处           

校内备案号:JW备170219

手机版